Instance Verification Kit (IVK)
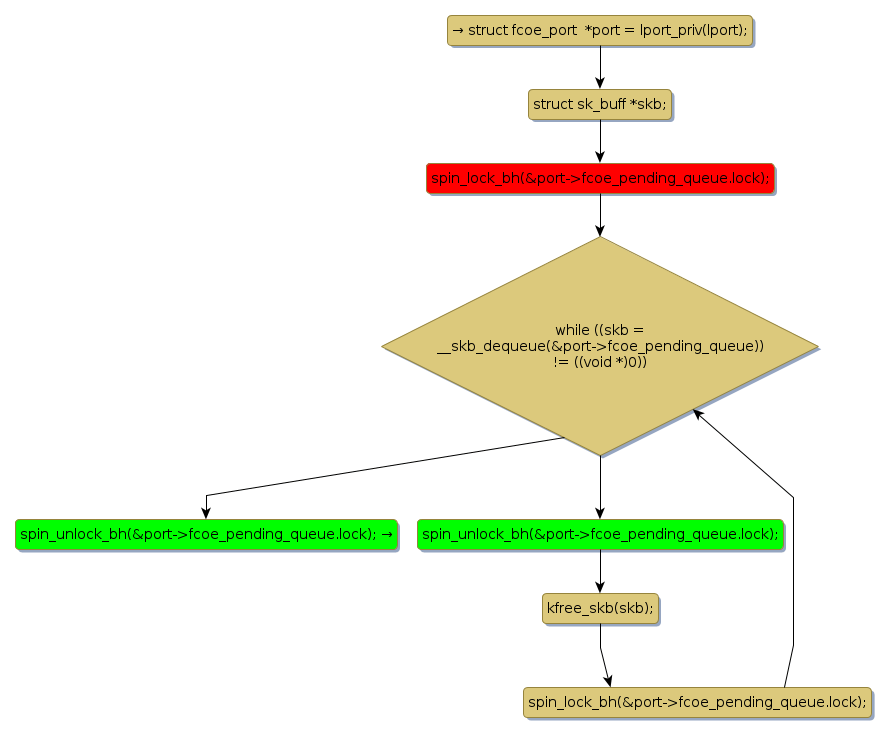
spin lock @ [10972+45+/linux-3.19-rc1/drivers/scsi/fcoe/fcoe_transport.c]
Instance Signature: lock
|
The Matching Pair Graph:
|
|
Function Name
|
Control Flow Graph (CFG)
|
Events Flow Graph (EFG)
|
Source Correspondence
|
|
fcoe_clean_pending_queue
|
|
|
[10851+24+/linux-3.19-rc1/drivers/scsi/fcoe/fcoe_transport.c]
|